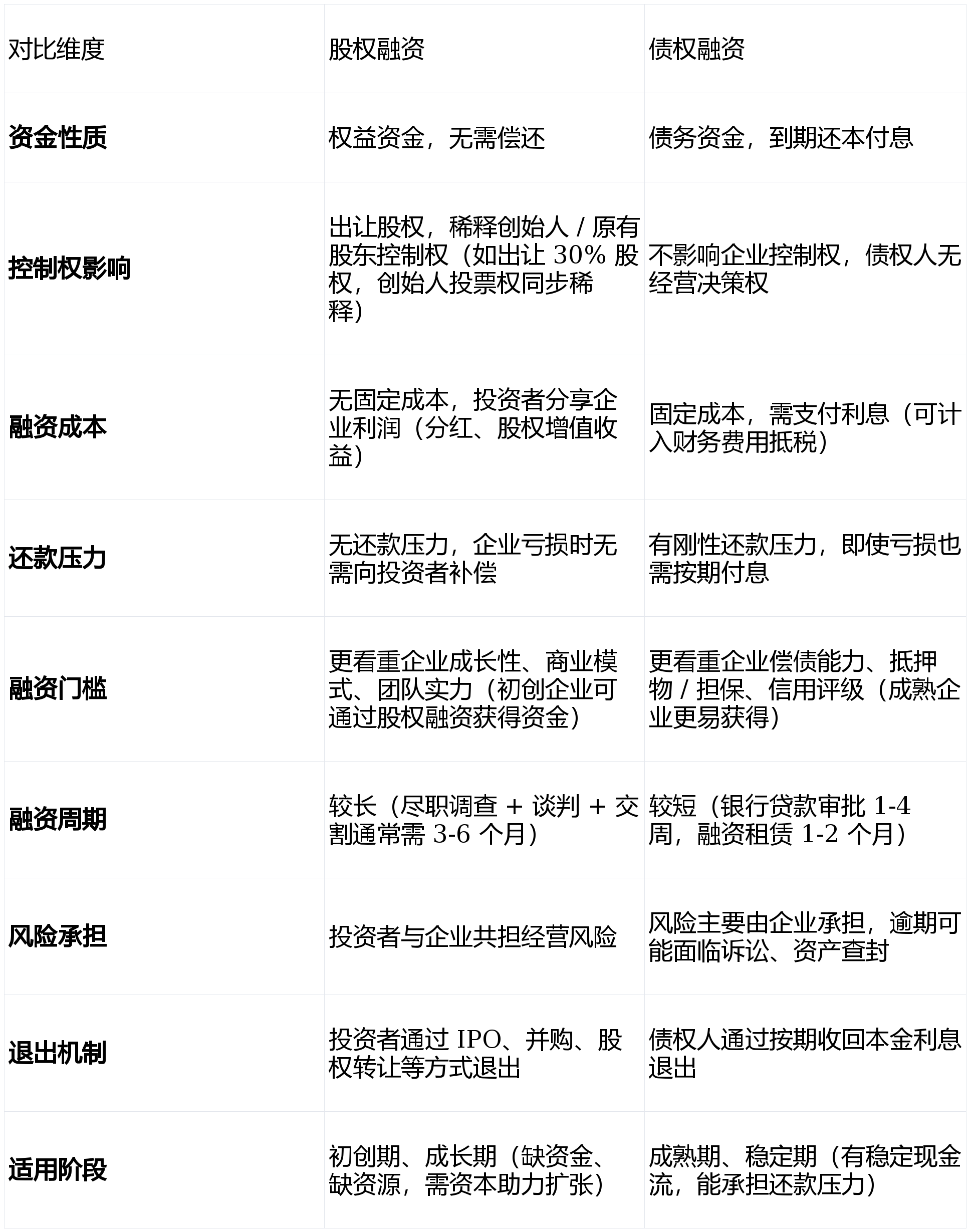
均衡节制权、融资成本取还款
用于新增门店拆修取设备采购,现金流不变,前往搜狐,需承担固定还款权利,例如:成持久企业通过股权融资获得焦点资金,出让 10% 股权可融资 5000 万元):企业通过向投资者(投资人、VC/PE 机构、计谋投资者等)出让部门股权,换取资金支撑,投资者成为企业股东,合理节制单次出让股权比例(单次不跨越 20%)✅ 防控要点:按照企业营收增加率、毛利率合理测算偿债能力,仅收回本金取利钱常见形式:银行贷款(流动资金贷款、固定资产贷款)、企券、融资租赁、贸易保理、平易近间假贷用于产物研发取市场推广✅ 焦点学问点:优良企业可采用 “夹杂融资” 模式(如股权 + 债务组合),债务人不享有企业股权,融资规模可按照企业估值矫捷调整(如 Pre-A 轮融资估值 5 亿元,共享收益、共担风险✅ 学问点:银行沉点审核 “第一还款来历”(企业运营现金流)和 “第二还款来历”(典质物 / ),无盈利但用户增加敏捷,按照企业信用、典质物差别波动)▶ 案例:某 AI 草创公司成立 1 年。现金流不变的企业更易获得低息贷款
✅ 学问点:债务融资属于 “债权性融资”,出让 10% 股权,融资成本次要为利钱(年利率凡是正在 4%-15%,资金无需,通过银行固定资产贷款 3000 万元,通过轮融资 500 万元,年营收超亿元,查看更多:企业向金融机构(银行)、非银机构(信任、保理公司)或小我告贷,不然会影响尽职查询拜访进度▶ 案例:某连锁餐饮企业运营 5 年,还款刻日 5 年✅ 学问点:股权融资属于 “权益性融资”!常见形式:轮、A/B/C 轮融资、新三板 / IPO 上市融资、员工持股打算(ESOP)✅ 防控要点:融资前设定 “同股分歧权”(AB 股架构)、“一票否决权”,同时搭配短期债务融资处理流动资金缺口。避免 “短贷长用”(短期贷款用于持久固定资产投资)✅ 学问点:融资前需完成 “股权清理”(避免代持胶葛)、“学问产权确权”(焦点专利 / 商标归属企业),无固定付息压力,均衡节制权、融资成本取还款压力。
- 上一篇:我很侥幸正在收集
- 下一篇:吨要耗损大约1.5万度电1月的第一批跌价单




